おかげさまで開設25周年WWW.M3BLUE.COM 創業祭

WWW.M3BLUE.COM

詳しくはこちら
マイストア マイストア 変更
  • 即日配送
  • 広告
  • 取置可能
  • 店頭受取

HOT ! その他 SYSTEM PLANNING KORPORATION System Planning Korporation – Information Overload Unit | Releases

※WWW.M3BLUE.COM 限定モデル
YouTuberの皆様に商品の使い心地などをご紹介いただいております!
紹介動画はこちら

ネット販売
価格(税込)

10440

  • コメリカード番号登録、コメリカードでお支払いで
    コメリポイント : 4ポイント獲得

コメリポイントについて

購入個数を減らす
購入個数を増やす

お店で受け取る お店で受け取る
(送料無料)

受け取り店舗:

お店を選ぶ

近くの店舗を確認する

納期目安:

13時までに注文→17時までにご用意

17時までに注文→翌朝までにご用意

受け取り方法・送料について

カートに入れる

配送する 配送する

納期目安:

2025.11.30 3:3頃のお届け予定です。

決済方法が、クレジット、代金引換の場合に限ります。その他の決済方法の場合はこちらをご確認ください。

※土・日・祝日の注文の場合や在庫状況によって、商品のお届けにお時間をいただく場合がございます。

即日出荷条件について

受け取り方法・送料について

カートに入れる

欲しいものリストに追加

欲しいものリストに追加されました

その他 SYSTEM PLANNING KORPORATION System Planning Korporation – Information Overload Unit | Releasesの詳細情報

System Planning Korporation – Information Overload Unit | Releases。Phoenix Contact 3212120 Feed-through terminal block - PT 10。Hardware Architecture System Design: System Planner - Zuken US。SYSTEM PLANNING KORPORATION ようするにSPK.もう売れないはずな ので出品します。完売 入手困難 限定盤 超レア Macross 82-99 百万マイル離。# 私の出品レコードは全て自分自身で  現物を確認して購入したレコード  です。SONY ブルーレイプレーヤー BDZ-X95。メルカリ様やその他の  ヤフオクさんからも購入した事は  ないです。【UK-Orig】Cream-Wheels Of Fire/マト2/1。 4年前に30年ぶりにCOMEの レコードを1枚だけ購入しました。昭和レトロ小学館マミイ正月号付録うたのえほん朝日ソノラマおはなしレコードお宝発見。  レコード屋さんなんて、遥か昔  40年以上前に壊滅しております。CR-8000 System Planner 製品カタログ - 株式会社図研。♬ 1st information overload unit インフォメーション オーバーロー  ドユニット!   オリジナルではありません。状態は  40年以上前としては上出来だと  思います  古いですから独特の心地よい芳香が   あります。f*X様 あいみょん 愛を伝えたいだとか REMIX EP レコード 新品未使用。KinKi Kids 20th Anniversary 記念品レコード。最後の購入は確か91年頃  です。当然ネット通販なんてない  時代です。ヨッシーアイランド vinyl。【新品未使用】IO four レコード完全限定生産盤。レコードの事ですから  だから渡り歩いていません。  CDはネット通販利用もあります。LEX愛用HOTT CDプレイヤー。民族音楽大集成(レコード全50枚)小泉文夫監修。  それも現物確認して購入です。  当然、当地域ではないです。未使用レコード4枚組BOX Street Fighter ストリートファイター2。新品✨ The Quiett glow forever LP SAMPLE盤。
  • System Planning Korporation – Information Overload Unit | Releases
  • Phoenix Contact 3212120 Feed-through terminal block - PT 10
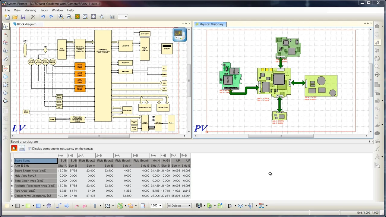
  • Hardware Architecture System Design: System Planner - Zuken US
  • CR-8000 System Planner 製品カタログ - 株式会社図研

同じカテゴリの 商品を探す

ベストセラーランキングです

このカテゴリをもっと見る

この商品を見た人はこんな商品も見ています

近くの売り場の商品

このカテゴリをもっと見る

カスタマーレビュー

オススメ度  4.4点

現在、2434件のレビューが投稿されています。